矽晶型太陽能電池用導電膠, 顯示器用濺鍍靶材, 光碟片(光儲存記錄媒體)用濺鍍靶材, 薄膜太陽能電池用濺鍍靶材, 鑫科材料科技股份有限公司 - 聯絡我們
English
简体中文
RSS
首頁
關於鑫科
公司簡介
管理
工廠
國際認證
產品服務
導電膠產品
[1]
矽晶型太陽能電池用導電膠
濺鍍靶材產品
[5]
顯示器用濺鍍靶材
光碟片(光儲存記錄媒體)用濺鍍靶材
薄膜太陽能電池用濺鍍靶材
裝飾/工具鍍膜用濺鍍靶材
被動元件/光學元件/半導體鍍膜用濺鍍靶材
靶材接合服務
[1]
濺鍍靶材接合服務
貴金屬買賣/精煉回收服務
[2]
貴金屬精煉回收服務
貴金屬買賣
射出成型應用
[2]
TTB雙合金料管系列
TTS螺桿系列
氣噴霧合金粉末
[1]
VIGA氣噴霧合金粉末系列
鈦餐具
品牌故事
鈦商品系列
品質認證
參展花絮
TTMC鈦餐具亮點
製程技術
新聞
問答集
投資人專區
菁英招募
聯絡我們
首頁
> 投資人專區 > 公司治理 > 董事資訊及多元政策
Financial Information
Monthly Revenue
Financial Report
Stockholder Service
Stock Information
Information For Shareholder Meeting
Annual Report
Information On Stock Price
Ownership Structure
Investor Conference
Corporate Governance
Organization
Board of Directors and Diversity
Audit Committee
Remuneration Committee
Risk Management Committee
Sustainability Operations and Risk Management Committee
Board and functional committee performance evaluation
Articles of Association and Important Internal Regulations
Implementation of ethical management
Cyber Security Management
Stakeholder
Contact for Stakeholder
Report for Violation Of Ethical Conduct
Stakeholder Communication and Response
Sustainability
Sustainability Report
Corporate Sustainability-ESG Achievements
財務資訊
財務報告
月營業額
股東專區
股東會資料
股東會年報
股東會影音
股東答問
股價資訊
股利資訊
股務連絡
股權結構
重大訊息與公告
法說會
法說會影音
公開資訊觀測站
公司治理
公司治理架構
內部稽核
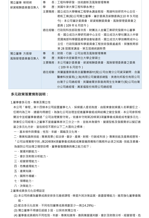
董事資訊及多元政策
獨立董事選任
董事會運作情況
審計委員會運作情況
薪酬委員會運作情況
風險管理委員會運作情況
永續經營暨風險管理委員會運作情形
董事會及功能性委員會績效評估
董事進修情形
接班規劃
公司治理主管及評鑑結果
公司章程及重要內規
智慧財產管理計畫及執行情形
檢舉管道
簽證會計師超然獨立性聲明
利害關係人
聯絡窗口
與利害關係人溝通情形
企業永續
永續報告書
關於本報告書
經營者的話
企業永續發展 ESG 計劃目標與成效
風險管理
社會關懷
員工照顧
員工滿意度調查
職業安全衞生
環境友善
客戶權益與服務管理
供應商管理創造永續價值
衝突礦產政策
資訊安全
資訊安全
誠信經營
誠信經營
公司治理
-
董事資訊及多元政策
通訊地址: 82151 高雄市路竹區路科八路一號
電話: +886-7-6955125 傳真: +886-7-6955205 E-mail:
service@e-ttmc.com.tw
Copyright © 2011
鑫科材料科技股份有限公司
All rights reserved. -
隱私權政策